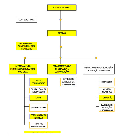
Organograma da ADICE

Organograma

Associação para o Desenvolvimento Integrado da Cidade de Ermesinde
Avenida 25 de Abril, nº45 4440-502 Valongo 224219570 (Chamada para a rede fixa nacional) geral@adice.pt Rua Miguel Bombarda, nº440 4445-509 Ermesinde 229715151 (Chamada para a rede fixa nacional) geral@adice.pt

Todos os direitos reservados © 2025 - ADICE

Política de Privacidade